@浙江学生,今年有这些省级学生体育竞赛→
2024.03.15 20:55:00点击:
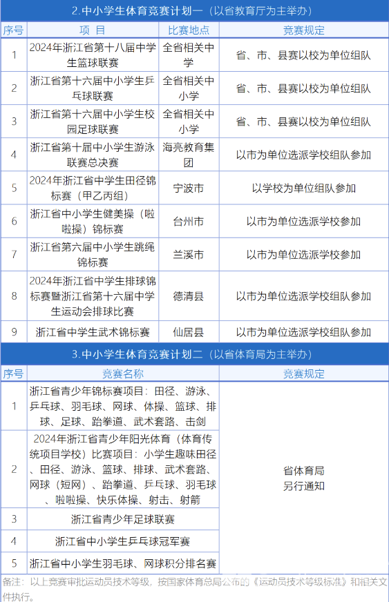
近日,省教育厅、省体育局公布了《2024年省级学生体育竞赛计划的通知》。列入本年度计划的大中小学生体育竞赛共25项。
各地各校要积极组织开展面向人人的学生体育竞赛活动,扩大比赛参与面,提高学生体质健康水平。鼓励各地各校创造条件,积极申办省级体育赛事,营造良好的学生体育运动氛围。各地各校在组织和参与体育竞赛、集训等活动中,要做好风险评估、应急预案,加强赛事的安全教育和管理。参赛人员须按规定购买意外伤害保险。要加强对参赛人员和执裁人员的法治教育、清廉教育、纪律教育,建设清廉学校体育,严格赛纪赛风,严把运动员资格关,杜绝弄虚作假。














浙公网安备33010602014271号